领先的专业服务商!
领先的专业服务商!
热线电话
0531-88565508
热线电话
0531-88565508
当前位置 : 信息公开 > 职业卫生评价信息公开 >
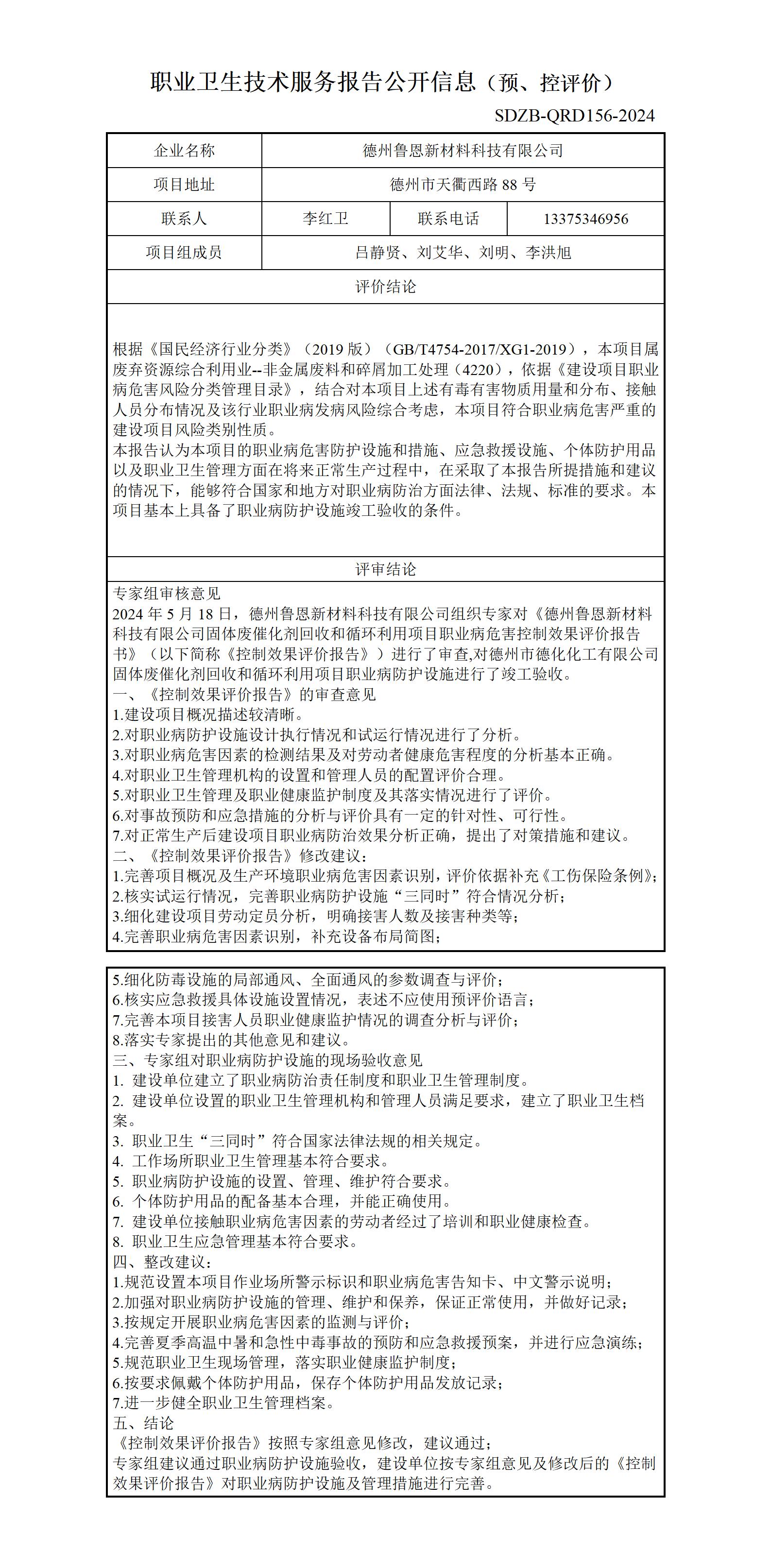
ZBZY24-KP-002德州鲁恩新材料科技有限公司固体废催化剂回收和循环利用项目职业卫生技术服务报告公开信息
发布日期:2024-05-27 浏览:192 收藏:4

客服
热线

0531-88565508
7*24小时客服服务热线

在线
留言

添加
QQ

1725876098
官方QQ

关注
微信

关注官方微信

办公
地址

顶部