领先的专业服务商!
领先的专业服务商!
热线电话
0531-88565508
热线电话
0531-88565508
当前位置 : 信息公开 > 职业卫生评价信息公开 >
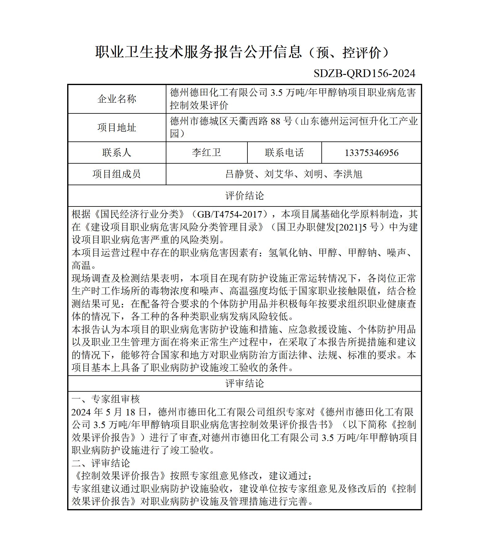
ZBZY23-KP-006德州德田化工有限公司3.5万吨年甲醇钠项目职业病危害控制效果评价--职业卫生技术服务报告公开信息
发布日期:2024-05-28 浏览:211 收藏:1

客服
热线

0531-88565508
7*24小时客服服务热线

在线
留言

添加
QQ

1725876098
官方QQ

关注
微信

关注官方微信

办公
地址

顶部