领先的专业服务商!
领先的专业服务商!
热线电话
0531-88565508
热线电话
0531-88565508
当前位置 : 信息公开 > 职业卫生评价信息公开 >
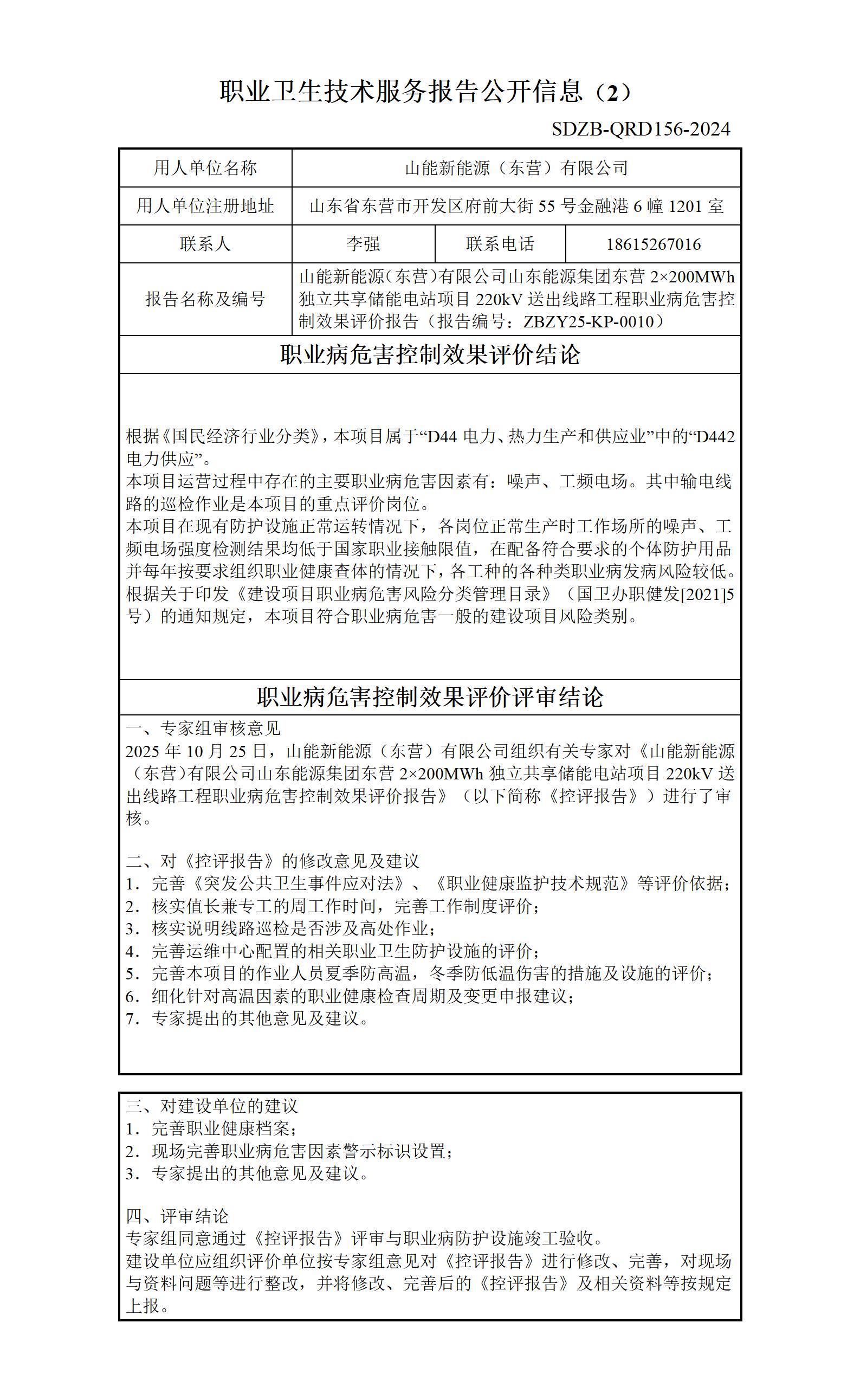
ZBZY25-KP-010山能新能源(东营)有限公司山东能源集团东营2×200MWh独立共享储能电站项目220kV送出线路工程职业病危害控制效果评价职业卫生技术服务报告公开信息
发布日期:2025-12-08 浏览:77 收藏:0

客服
热线

0531-88565508
7*24小时客服服务热线

在线
留言

添加
QQ

1725876098
官方QQ

关注
微信

关注官方微信

办公
地址

顶部