领先的专业服务商!
领先的专业服务商!
热线电话
0531-88565508
热线电话
0531-88565508
当前位置 : 信息公开 > 安全评价信息公开 >
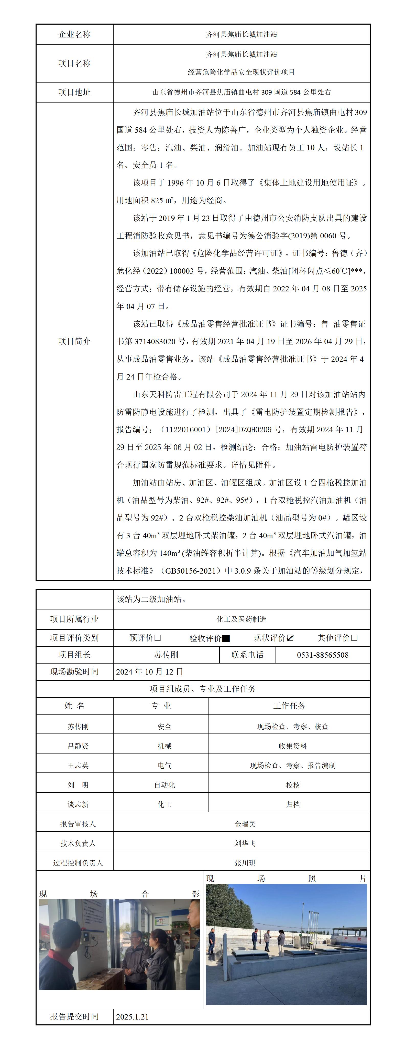
齐河县焦庙长城加油站安全评价报告信息公开
发布日期:2025-01-21 浏览:147 收藏:2

客服
热线

0531-88565508
7*24小时客服服务热线

在线
留言

添加
QQ

1725876098
官方QQ

关注
微信

关注官方微信

办公
地址

顶部