领先的专业服务商!
领先的专业服务商!
热线电话
0531-88565508
热线电话
0531-88565508
当前位置 : 信息公开 > 安全评价信息公开 >
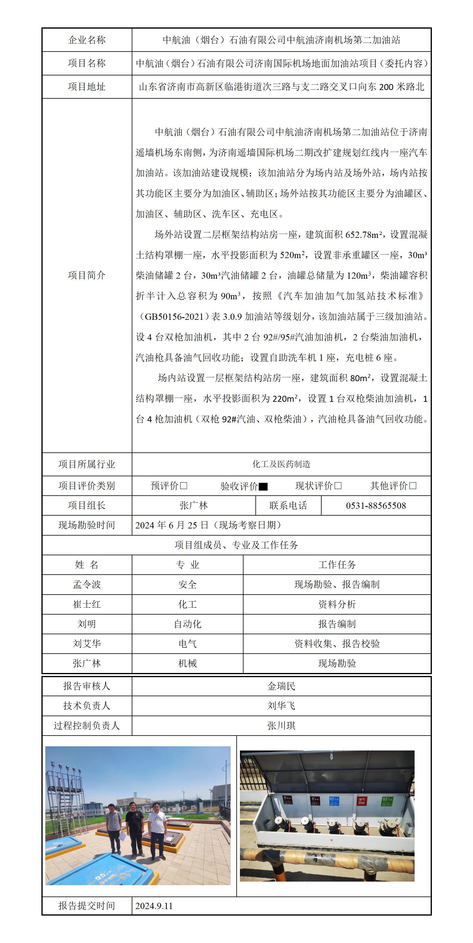
中航油(烟台)石油有限公司中航油济南机场第二加油站安全评价报告信息公开
发布日期:2024-09-11 浏览:240 收藏:3

客服
热线

0531-88565508
7*24小时客服服务热线

在线
留言

添加
QQ

1725876098
官方QQ

关注
微信

关注官方微信

办公
地址

顶部